hanweixs
deepin
2026-01-02 11:17 我也出现 了, 到现在还没修复,很臭蛋
Reply Like 0 View the author
我也出现 了, 到现在还没修复,很臭蛋
补充一下新的情况:最近这一周左右吧,切到独显直连了,到现在还没出现过图形界面卡住的情况。
目前试着有3个方法可以解决:
1、核显模式下,把刷新率改成60Hz。
2、改成独显直连,使用nvidia独显。
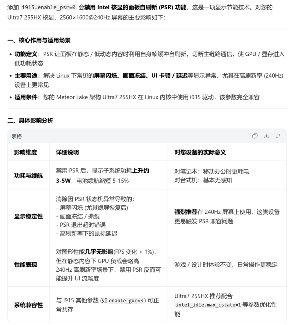
3、核显模式下,在grub配置里面加 i915.enable_psr=0 。

Popular Events
More
【系统环境】
笔记本是机械革命耀世16ultra,系统版本为25.0.10

【问题描述】
时不时图形界面卡死,问题出现时应该是画面无法正常渲染,鼠标指针正常,鼠标点击对应软件图标无反应,但用切tty方法临时恢复后,可以发现此软件已被打开——初步得出是画面无法渲染的情况。
本次复现时间为2025/12/31,17点41分,之后通过切tty2再切回tty1后可以恢复。
【复现步骤】
未发现特定规律。之前以为是dde-shell问题,但出现问题的时候,盲操ctrl+alt+t打开终端后执行killall dde-shell无法恢复。
【日志文件】
日志.zip